HOME
RESEARCH
RESEARCH DIRECTION
TEAMS
ACTIVITIES
RESEARCH RESULTS
CN/EN
Location:
Home
>
> RESEARCH RESULTS
28.
Miao Fan, Hang Li, Deliang Shen, Zhaoshuo Wang, Huifang Liu, Dashuai Zhu, Zhenzhen Wang, Lanya Li, Kristen D. Popowski, Caiwen Ou, Kaihan Zhang, Jinchao Zhang, Ke Cheng, and Zhenhua Li* Decoy exosomes offer protection against chemotherapy-induced toxicity. Advanced Science 2022, 2203505.
MORE+
27.
Gaoqian Zhao, Huifang Liu, Zhaoshuo Wang, Hua Yang, Huiqing Zhao, Yixin Zhang, Kun Ge, Xueyi Wang, Li Luo, Xiaohan Zhou, Jinchao Zhang, Zhenhua Li*. Exosome transportation-mediated immunosuppression relief via cascade amplification for enhanced apoptotic body vaccination. Acta Biomaterialia, 2022. DOI: 10.1016/j.actbio.2022.09.014
MORE+
26.
Hongyu Yan, Miao Fan, Huifang Liu, Tingshan Xiao, Dandan Han, Ruijun Che, Wei Zhang, Xiaohan Zhou, June Wang, Chi Zhang, Xinjian Yang, Jinchao Zhang* and Zhenhua Li*. Microbial hydrogen “manufactory” for enhanced gas therapy and self?activated immunotherapy via reduced immune escape. Journal of Nanobiotechnology 2022, 20, 280.
MORE+
25.
Miao Fan, Huifang Liu, Hongyu Yan, Ruijun Che, Yi Jin, Xinjian Yang, Xiaohan Zhou, Hua Yang, Kun Ge, Xing-Jie Liang, Jinchao Zhang*, Zhenhua Li*. A CAR T-inspiring platform based on antibody-engineered exosomes from antigen-feeding dendritic cells for precise solid tumor therapy, Biomaterials, 2022, 282, 121424.
MORE+
24.
Erman Zhao, Huifang Liu*, Yaru Jia, Tingshan Xiao, Jiaxin Li, Guoqiang Zhou, June Wang, Xiaohan Zhou, Xing-Jie Liang, Jinchao Zhang*, Zhenhua Li*. Engineering a Photosynthetic Bacteria-incorporated Hydrogel for Infected Wound Healing. Acta Biomaterialia 2022, 140, 302-313.
MORE+
23.
Fangfang Lv, Huifang Liu*, Gaoqian Zhao, Erman Zhao, Hongyu Yan, Ruijun Che, Xinjian Yang, Xiaohan Zhou, Jinchao Zhang, Xing-Jie Liang*, Zhenhua Li*. Therapeutic exosomal vaccine for enhanced cancer immunotherapy by mediating tumor microenvironment. iScience 2022, 25, 103639.
MORE+
22.
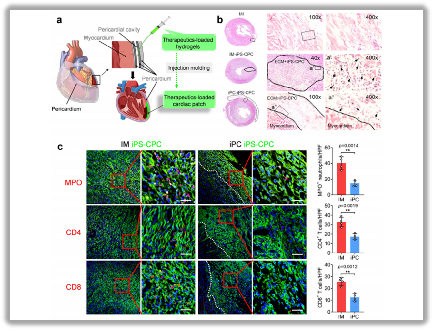
Dashuai Zhu#, Zhenhua Li#, Ke Huang, Thomas Caranasos, Joe Rossi, Ke Cheng.* Minimally invasive delivery of therapeutic agents by hydrogel injection into the pericardial cavity for cardiac repair. Nature Communications, 2021, 12, 1412.
MORE+
21.
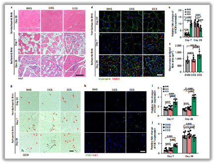
Shiqi Hu#, Zhenhua Li#, Deliang Shen, Dashuai Zhu, Ke Huang, Teng Su, Phuong Uyen Dinh, Jhon Cores, and Ke Cheng*. Exosome-Eluting Stents to Promote Vascular Healing and Treat Ischemic Injury. Nature Biomedical Engineering, 2021. 5, 1174–1188.
MORE+
20.
Zhenhua Li#, Dashuai Zhu#, Qi Hui#, Jianing Bi, Bingjie Yu, Zhen Huang, Shiqi Hu, Zhenzhen Wang, Thomas Caranasos, Joseph Rossi, Xiaokun Li, Ke Cheng,* Xiaojie Wang*. Injection of ROS-Responsive Hydrogel Loaded with Basic Fibroblast Growth Factor into the Pericardial Cavity for Heart Repair. Advanced Functional Materials. 2021, 31, 2004377.
MORE+
19.
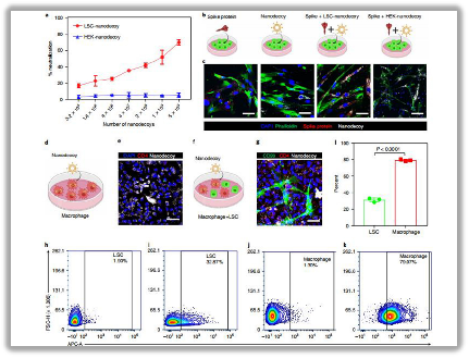
Zhenhua Li#, Zhenzhen Wang#, Phuong-Uyen C. Dinh#, Dashuai Zhu, Kristen D. Popowski, Halle Lutz, Shiqi Hu, Mark Lewis, Anthony Cook, Hanne Anderson Elyard, Jack Greenhouse, Laurent Pessaint, Jason Lobo, and Ke Cheng*. Cell-Mimicking Nanodecoys Neutralize SARS-CoV-2 and Mitigate Lung Injury in a Nonhuman Primate Model of COVID-19. Nature Nanotechnology, 2021, 16, 942–951.
MORE+
«Previous
1
2
3
4
Next»
HOME
RESEARCH
RESEARCH DIRECTION
TEAMS
Current
Alumni
ACTIVITIES
RESEARCH RESULTS
CN/EN
Copyright © 2021-
Dongguan Hospital Affiliated to Southern Medical University All Rights Reserved.
网站地图